宁德职业技术学院2021年春季网络招聘活动邀请函
来源:未填
发布日期:2021-03-26
浏览:620次

尊敬的用人单位:
衷心感谢贵单位多年来对宁德职业技术学院毕业生就业工作与人才培养的大力支持和帮助!为切实做好疫情防控工作和2021届毕业生就业工作,进一步增强毕业生求职与用人单位招聘的有效性、针对性,增进学院与用人单位的沟通交流,拓宽毕业生就业渠道,促进我院毕业生实现更加充分和更高质量的就业,宁德职业技术学院拟定于2021年4月-5月举办2021年春季网络招聘活动,诚邀贵单位参加!
一、时间安排:2021年4月1日-2021年5月31日
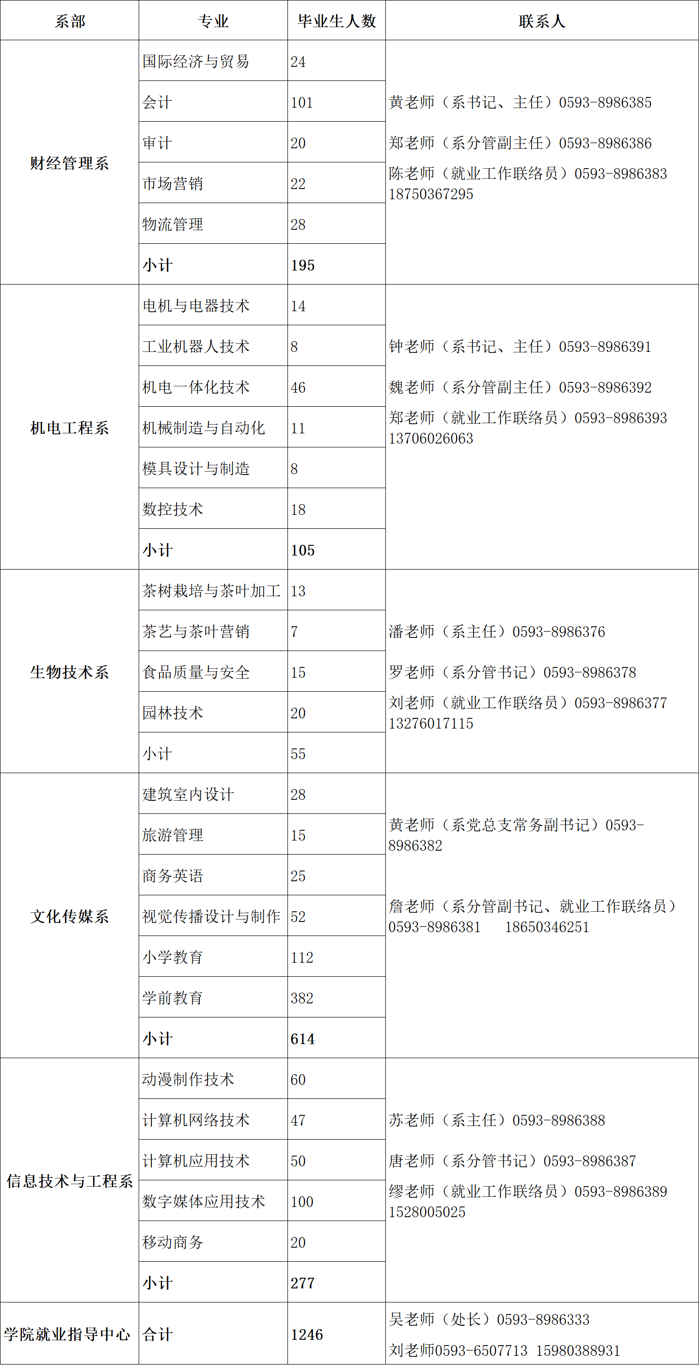
二、2021届毕业生情况
三、招聘信息发布方式1.用人单位将招聘信息∶用人单位的招聘简章(Word版)与公司营业执照(扫描件)、宁德职业技术学院2021年春季网络招聘参会单位信息表(附件)通过邮箱发至我院毕业生就业工作邮箱: ndzyjyb@163.com。
2.报名单位的招聘岗位需面向大专学历的学生。
3.材料审核通过后将在1-2个工作日内通过就业网站、毕业生QQ群、就业微信公众号等渠道发布、传递招聘信息,学生自主向单位投递简历,学院也将应招聘单位要求,重点推荐学生应聘。
4.有意愿召开线上宣讲会的,请提供具体宣讲平台链接、时间,学院将组织学生参加线上活动。
5.校企合作事宜请联系相关系部
附件:
ndzyjsxy.xls
来源:学生处
编辑:罗明
出品:宁德职业技术学院网络文化工作室